Saturday March 2026

হটলাইন

কনটেন্টটি শেষ হাল-নাগাদ করা হয়েছে: সোমবার, ৪ নভেম্বর, ২০১৯ এ ০৯:২৭ PM

সাংগঠনিক কাঠামো

কন্টেন্ট: পাতা

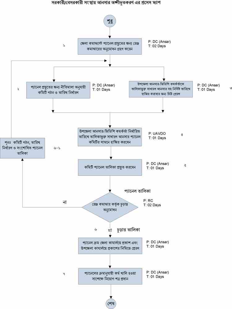
ফাইল ১

এক্সেসিবিলিটি

স্ক্রিন রিডার ডাউনলোড করুন